High Precision CAM Module Compliant with NX Operation
Combining the core technologies we have cultivated so far


“CAM-TOOL for NX” คือโมดูล CAM 3 มิติสำหรับ Molds & Dies ซึ่งสอดคล้องกับการทำงานของ NX ซึ่งเป็นระบบ CAD/CAM 3 มิติระดับไฮเอนด์ที่พัฒนาโดย Siemens Digital Industries Software “CAM-TOOL for NX” มาพร้อมกับตัวสร้างเส้นทางเครื่องมือ (Toolpath generator) ที่สะท้อนถึงความสำเร็จในการประมวลผลที่หลากหลายและการสนับสนุนที่ใช้ใน “CAM-TOOL” มานานกว่า 30 ปี ตัวสร้างเส้นทางเครื่องมือนี้มาพร้อมกับวิธีการตัดที่มีคุณภาพสูงและมีประสิทธิภาพสูง ซึ่งช่วยลดความผันผวนของโหลดของเครื่องมือ ตั้งแต่การตัดเฉือนที่ละเอียดและแม่นยำสูงไปจนถึงการประมวลผลรูปทรงขนาดใหญ่ การผสานรวม “CAM-TOOL” เข้ากับเทคโนโลยีหลักที่เราได้พัฒนามา และการผสานรวมซอฟต์แวร์ Siemens Digital Industries เข้ากับเทคโนโลยีขั้นสูง จะช่วยเพิ่มผลผลิตและเพิ่มผลกำไรในธุรกิจการผลิตของเรา
USER INTERFACE


Working environment with NX operations
อินเทอร์เฟซผู้ใช้ “CAM-TOOL for NX” สอดคล้องกับการทำงานของ NX CAM และมอบสภาพแวดล้อมการทำงานที่สอดคล้องกันสำหรับผู้ใช้ การทำงานร่วมกันอย่างใกล้ชิดยังช่วยให้คุณสามารถผสมผสานโหมดการทำงานแบบ NX CAM ทำให้สามารถใช้ประโยชน์จากฟีเจอร์หลักของ NX ได้ เช่น การแก้ไขเส้นทางเครื่องมือ ข้อมูลเครื่องมือ การจำลองเครื่องจักร และข้อมูลการผลิต (PMI)
SYSTEM FEATURES
Surface calculation and polygon calculation
CAM-TOOL สำหรับ NX มีโซลูชั่น CAM สำหรับทั้ง “การคำนวณรูปหลายเหลี่ยม” และ “การคำนวณพื้นผิว” และรองรับฉากการประมวลผลที่หลากหลาย เช่น ความต้องการของลูกค้า คุณลักษณะของผลิตภัณฑ์เนื่องจากคุณลักษณะของผลิตภัณฑ์ และฉากการประมวลผลที่หลากหลาย โดยเฉพาะอย่างยิ่ง “การคำนวณพื้นผิว” นั้นแตกต่างจากระบบ CAM ทั่วไปที่แปลงรูปร่างเป้าหมายเป็นรูปหลายเหลี่ยมโดยประมาณและดำเนินการ CAM ดังนั้นจึงได้การดำเนินการตัดเฉือนที่ราบรื่นและคุณภาพพื้นผิวที่มีความแม่นยำสูงด้วยตรรกะการทำงานที่เป็นเอกลักษณ์ซึ่งทำให้เครื่องมือสัมผัสกับพื้นผิวโค้ง

Highly efficient rough cutting by High feed radius cutter
ผลิตภัณฑ์นี้มาพร้อมกับโหมดการตัดเฉือน “การตัดหยาบระดับ Z ด้วยเครื่องมือหลายชิ้น (รอบที่ 2)” ซึ่งสามารถใช้วัสดุที่มีความแข็งสูงได้อย่างมีประสิทธิภาพด้วยรัศมีการป้อนสูง ต่างจากรูปทรงปกติที่ชดเชยรูปทรงของรูปทรง การคำนวณเส้นทางของเครื่องมือที่ชดเชยโครงร่างงานจะดำเนินการโดยการคำนวณเส้นทางของเครื่องมือที่ชดเชยด้วยคมตัด เครื่องมือนี้สามารถป้องกันการสั่นสะเทือนและการบิ่นของปลายใบมีดแต่ละใบ ทำให้สามารถเพิ่มประสิทธิภาพการทำงานของเครื่องมือได้สูงสุด

Automatic recognition of raw regions by the IPW
ในการตัดหยาบครั้งที่สอง สิ่งสำคัญคือต้องทราบพื้นที่ที่เหลือของกระบวนการก่อนหน้าอย่างแม่นยำและค้นหาวิธีการทำงานอย่างมีประสิทธิภาพ “CAM-TOOL for NX” ตรวจจับพื้นที่ดิบโดยอัตโนมัติโดยพิจารณาจากความแตกต่างระหว่างรูปร่างเสร็จสิ้นการตัดเฉือนและรูปร่างที่เหลือของ IPW (ชิ้นงานในกระบวนการ) ของกระบวนการก่อนหน้า และส่งออกเส้นทางเครื่องมือ

Avoids interference for specified tooling shape
การใช้เครื่องมือที่ยื่นออกมาสั้นกว่านั้นเหมาะกับงานทุกประเภท แต่ในกรณีพิเศษ เช่น ชิ้นงานขนาดใหญ่ ลึก และแข็ง ผู้ปฏิบัติงาน CAM จำเป็นต้องใช้เครื่องมือที่ยาวกว่า เนื่องจาก “หลีกเลี่ยงการรบกวนจากเครื่องมือ” จะสร้างรูปร่างภายในเพื่อหลีกเลี่ยงการรบกวนจากเครื่องมือที่กำหนด จึงทำให้สามารถใช้พื้นที่ตัดเฉือนได้สูงสุดด้วยเครื่องมือที่สั้นกว่า


Toolpath optimization with IPW
IPW ของกระบวนการก่อนหน้านี้ถูกนำมาใช้เพื่อปรับเส้นทางเดินเครื่องมือให้เหมาะสมที่สุดเพื่อประสิทธิภาพและความปลอดภัย นอกจากฟังก์ชัน “กำจัดการตัดด้วยลม” และ “ระยะห่างอัตโนมัติ” แล้ว เครื่องยังมีฟังก์ชัน “ควบคุมโหลด” ที่ปรับอัตราป้อนโดยอัตโนมัติตามความผันผวนของโหลดตัด ฟังก์ชันนี้ช่วยป้องกันเครื่องมือแตกหักและการสึกหรอผิดปกติเมื่อเปลี่ยนโหลดเครื่องมืออย่างกะทันหัน

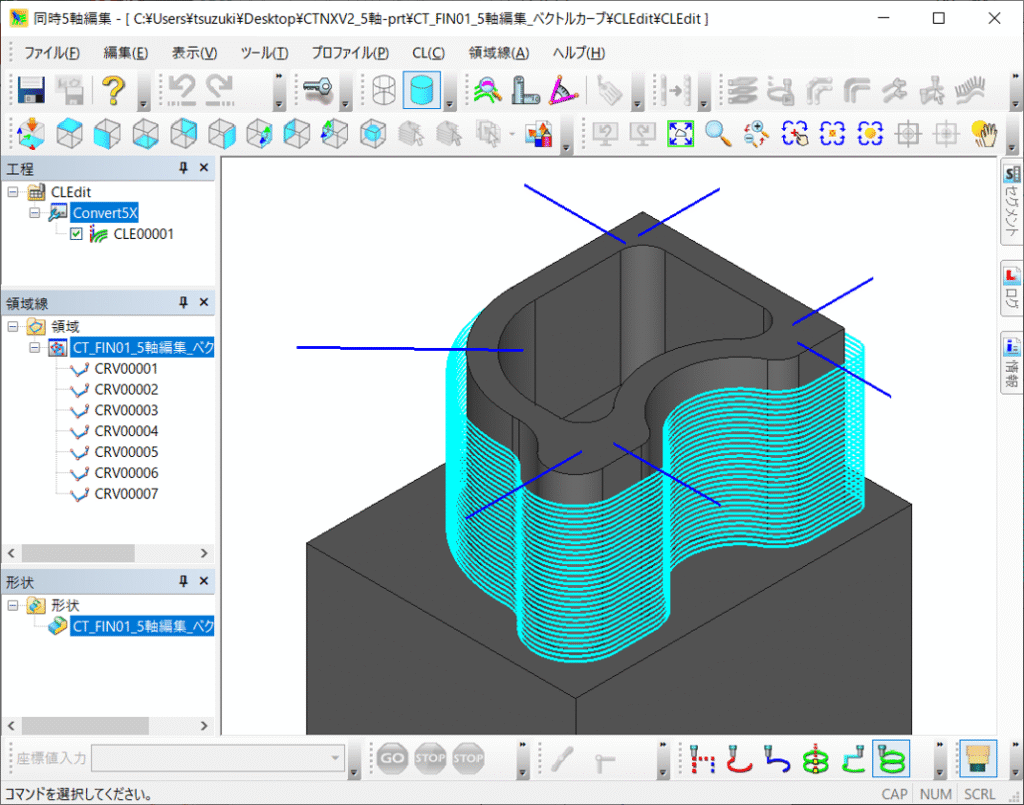
Provides the precise 5-axis machining by the same operation as 3-axis.
การตัดเฉือนแบบ 5 แกนพร้อมกันของเราให้ผลลัพธ์ผิวสำเร็จคุณภาพสูงที่สุด ด้วยการควบคุมแกนหมุนได้อย่างราบรื่น โดยไม่ต้องเปลี่ยนแกนเอียงมากนัก การตัดเฉือนแบบ 5 แกนพร้อมกันของเรา เส้นทางตัด 3 แกนจะถูกแปลงเป็นเส้นทางตัด 5 แกนพร้อมกันด้วย “ฟังก์ชันการแปลง 5 แกน” ซึ่งเป็นกลไกการแนบข้อมูลเวกเตอร์เครื่องมือโดยไม่เปลี่ยนตำแหน่งของหัวกัด วิธีการนี้ไม่จำเป็นต้องอาศัยทักษะหรือความเข้าใจเฉพาะด้านการตัดเฉือนแบบ 5 แกนพร้อมกัน ซึ่งเป็นภาระของผู้ปฏิบัติงาน และให้เส้นทางตัดที่มีประสิทธิภาพสูงสุด


Cutting mode that inherits the DNA of “CAM-TOOL”

Z-level Roughing
สร้างเส้นทางเครื่องมือแบบออฟเซ็ตระดับ Z สำหรับงานกัดหยาบ “Insert trochoid” และ “Insert R” ช่วยลดภาระการตัด และช่วยรักษาอัตราป้อนให้คงที่ สามารถระบุ “Stock” สำหรับวัสดุแข็งที่ไม่ใช่รูปสี่เหลี่ยมผืนผ้า ซึ่งช่วยให้ผู้ใช้สามารถสร้างเส้นทางเครื่องมือที่ยืดหยุ่นตามสภาพการตัดเฉือนได้

Rest Machining
ระบบจะตรวจจับพื้นที่ที่ยังไม่ได้ตัดของกระบวนการก่อนหน้าโดยอัตโนมัติ และสร้างเส้นทางเครื่องมือสำหรับส่วนที่เหลือ สามารถตัดเฉือนแต่ละส่วนได้อย่างมีประสิทธิภาพ โดยตัดด้วยเส้นทางเครื่องมือตามแนวผิวงานที่พื้นที่ลาดเอียงเล็กน้อย และตัดด้วยเส้นทางเครื่องมือระดับ Z ที่พื้นที่ชันและร่อง สามารถระบุพื้นที่ที่ยังไม่ได้ตัดได้อย่างถูกต้อง เนื่องจากสามารถใช้เครื่องมือตัดได้ทุกประเภท (หัวกัดแบบลูกบอล/รัศมี/หัวกัดแบบเหลี่ยม)

Z-level Finishing
“Z-level Finishing” ซึ่งทำการกัดแบบไต่ระดับ ช่วยให้มั่นใจได้ถึงคุณภาพงานกัดความเร็วสูงและความแม่นยำสูง นอกจากนี้ยังสามารถสร้างเส้นทางเครื่องมือแบบเกลียว ซึ่งช่วยลดการเคลื่อนที่เชื่อมต่อ นี่เป็นวิธีที่ดีที่สุดในการตัดเฉือนแบบอัตโนมัติ เนื่องจากสามารถกัดได้ทั้งพื้นที่ลาดเอียงเล็กน้อยและพื้นที่แนวนอนพร้อมกัน

Low Angle Finishing
ระบบจะแยกส่วนที่มีความลาดเอียงเล็กน้อยโดยอัตโนมัติตามมุมที่กำหนด และสร้างเส้นทางเครื่องมือจากจุดนั้น ผู้ใช้สามารถเลือกประเภทการเคลื่อนที่เป็น “การสแกน” หรือ “เส้นทางออฟเซ็ต” (รอบพื้นที่) เพื่อให้สามารถตัดเฉือนได้อย่างมีประสิทธิภาพตามคุณสมบัติ “Shape to machine”

Horizontal Area Cutting
ระบบจะดึงพื้นที่แนวนอนจาก “รูปร่างสู่เครื่องจักร” โดยอัตโนมัติ และสร้างเส้นทางเครื่องมือจากจุดนั้น เส้นทางเครื่องมือควรเคลื่อนที่ไปรอบๆ พื้นที่ตามทิศทางการตัดแบบปีนขึ้น โหมดการตัดนี้มีประโยชน์สำหรับการกัดพื้นที่แนวนอนด้วยเครื่องกัดปลายรัศมีหรือแบบสี่เหลี่ยม

Corner Processing
การสร้างเส้นทางเครื่องมือสำหรับส่วนสันนูนเว้า ซึ่งมักใช้เครื่องมือตัดขนาดเล็ก สามารถลดภาระการตัดได้ เนื่องจากระบบจะควบคุมทิศทางการตัดโดยอัตโนมัติตามมุมของสันนูน นอกจากนี้ ระบบ “Driving-in” ซึ่งช่วยขจัดวัสดุออกทีละขั้นตอน ซึ่งยังช่วยรักษาเส้นทางไว้

Pencil Cutting
ไม่เพียงแต่ดอกกัดปลายทรงกลมเท่านั้น แต่ยังสามารถใช้ดอกกัดปลาย Radius และ Square สำหรับการตัดด้วยดินสอได้อีกด้วย เส้นทางเครื่องมือจะถูกสร้างตามขอบ ซึ่งระบบจะตรวจจับโดยอัตโนมัติ

Surface Finishing
การสร้างเส้นทางเครื่องมือตามทิศทางตาข่ายของพื้นผิวที่กำหนด โหมดการตัดนี้มีประโยชน์สำหรับการกลึงเพิ่มเติมและการกลึงชิ้นส่วน และยังคำนึงถึงความปลอดภัยของกระบวนการสำหรับช่องว่างระหว่างพื้นผิวด้วย

Curve Cutting
โหมดการตัดนี้สอดคล้องกับการแกะสลักสำหรับส่วน “โค้ง” สามารถตัดส่วนร่อง เส้นขอบ และตัวอักษรบนพื้นผิวได้อย่างแม่นยำ โดยใช้ฟังก์ชั่น “Drive Z”

Base surface modes
“โหมดพื้นผิวฐาน” คือโหมดการตัดใหม่ที่ทรงพลังในการสร้างเส้นทางของเครื่องมือบนพื้นผิวฐานที่กำหนด ช่วยให้ได้พื้นผิวที่มีคุณภาพดีเยี่ยมด้วยการคำนวณพื้นผิวที่เป็นลักษณะเฉพาะของ CAM-TOOL โหมดนี้สามารถขจัดการหดตัวได้อย่างมาก จึงช่วยป้องกันการเสื่อมสภาพของพื้นผิวที่เสร็จสิ้น และยิ่งไปกว่านั้นยังช่วยลดเวลาในการตัดอีกด้วย!

3D Offset Cutting
นี่คือโหมดการตกแต่งที่ส่งออกเส้นทางตัดแบบออฟเซ็ตไปตามพื้นผิวด้วยขั้นตอนคงที่ โหมดนี้จะส่งออกเส้นทางตัดสำหรับรูปร่างทั้งหมดในพื้นที่ที่กำหนดด้วยขั้นตอนคงที่ และคงสภาพวัสดุให้สม่ำเสมอ
Various functions to assist processing mode
High-precision mode (for fine shape and small-diameter tools)
โหมดความแม่นยำสูงจะสร้างเส้นทางเครื่องมือคุณภาพสูงที่จำเป็นในการตัดเฉือนที่มีความแม่นยำระดับไมโครสำหรับรูปทรงเรขาคณิตที่ละเอียดและเครื่องมือที่มีเส้นผ่านศูนย์กลางเล็ก และมีประสิทธิภาพในการตัดเฉือนด้วยเครื่องมือที่มีเส้นผ่านศูนย์กลางเล็ก เช่น การเจาะร่องขนาด 1R หรือต่ำกว่า เป็นต้น สามารถตั้งค่าระยะพิทช์ Z ขั้นต่ำได้ที่ 1/100,000 มม. และวางจุดโครงสร้างด้วยความแม่นยำสูง
[ Cutting Mode ]
Z-level Finishing/Corner Processing/Low Angle Finishing/Surface Finishing

Shape fillet
เส้นทางเครื่องมือถูกสร้างขึ้นโดยการเพิ่มร่องเชื่อม (Fillet) ให้กับมุมของรูปทรงเรขาคณิต โดยแทรก R ในทุกทิศทาง รวมถึงทิศทางรัศมี เพื่อป้องกันการสัมผัสสองจุดของเครื่องมือและลดภาระในการตัดเฉือน ความผันผวนของภาระเครื่องมือที่เกิดขึ้นอย่างฉับพลันจะถูกยับยั้ง ป้องกันการแตกหักของเครื่องมือและการสึกหรอที่ผิดปกติ
[ Cutting Mode ]
Z-level Finishing/Corner Processing/Low Angle Finishing/Surface Finishing

Part stock and part floor stock(Individual finishing allowance in XY and Z directions)
ควบคุมปริมาณการพักในทิศทางรัศมีและคมตัดของเครื่องมือแต่ละชิ้น การปรับค่าเผื่อการตกแต่งผิวสำเร็จสามารถทำได้ง่ายๆ เพียงปรับค่าเผื่อการตกแต่งผิวสำเร็จ ช่วยลดภาระในการตั้งค่าการทำงาน
[ Cutting Mode ]
Z-level Roughing/Z-level Finishing/Horizontal Area Cutting/Rest Machining

New Function of CAM-TOOL for NX Version 5.1

